首页
关于上博
展厅案例
展览服务
新闻资讯
联系我们
新闻资讯
公司新闻
媒体报道
行业资讯
行业动态
设计创意分享
5
新闻资讯
News information
博物馆展柜设计的6种形式
来源:
|
作者:
武汉上博展览有限公司
|
发布时间:
2025-11-14
|
369
次浏览
|
🔊
点击朗读正文
❚❚
▶
|
分享到:
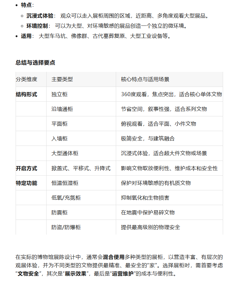
在实际的博物馆展陈设计中,通常会混合使用多种类型的展柜,以营造丰富、有层次的观展体验,并为不同类型的文物提供最精准、最安全的“家”。
免责声明:
1. 文中图片来自网络,仅供学习参考;
2. 本文版权归原作者所有,转载目的在于学习交流,如有侵权请联系删除。
- THE END -
上一篇:
10种常见展厅展板工艺材质解析
下一篇:
展厅展馆设计中常用的14种多媒体展示形式